QQ登录

只需一步,快速开始

广告载入中...
查看: 1043|回复: 35

量学笔记(九十):涨停密码(9/18)-假阳真阴 务必当心

[复制链接]
发表于 2026-2-7 09:55 | 显示全部楼层 |阅读模式

马上注册,享用更多功能,让你轻松玩转本论坛。

您需要 登录 才可以下载或查看,没有账号?立即注册

×
2025年7月24日开始读第一本量学著作《股市天经(之一):量柱擒涨停(第4版)》,8月10日完成第一次粗读;
2025年8月11日开始读第二本量学著作《股市天经(之二):量线捉涨停》,9月9日完成第一次粗读;
2025年9月10日开始读第三本量学著作《伏击涨停》,9月26日完成第一次粗读。
2025年10月18日开始读第四本量学著作《股市天经:量波逮涨停》实体书,断断续续,历经一个多月,11月26日完成第一次粗读。
2026年元旦开始读第五本量学著作《涨停密码》,断断续续,读完一部分就更新一部分。
各位量友学习借鉴时,还请以原书为准,如有错别字之类的错误,请谅解,本人学习笔记只是为了方便快速结构化查阅。


涨停密码》共有18章,如下:
1、十月怀胎  一朝分娩
2、凹口淘金  一抓就灵
3、卧底将军  凹底淘金
4、兵临城下  蓄势待发
5、接力双阳  后市看涨
6、双阴进出  攻防有度
7、回踩精准  捷足先登
8、假阴真阳  黄金万两
9、假阳真阴  务必当心
10、长脚踩线  风光潋滟
11、涨停板基因  势在必行
12、价升量缩  择机做多
13、平斜交叉  择机上下
14、站稳凹峰  即将上攻
15、极阴次阳  择幅建仓
16、牛股量形  步步为赢
17、牛股三绝  上涨不歇
18、九阴真经  以退为进

为了方便学习,做了一个汇总贴:
【个人量学笔记-脑图汇总】
https://www.178448.com/thread-2112303-1-1.html

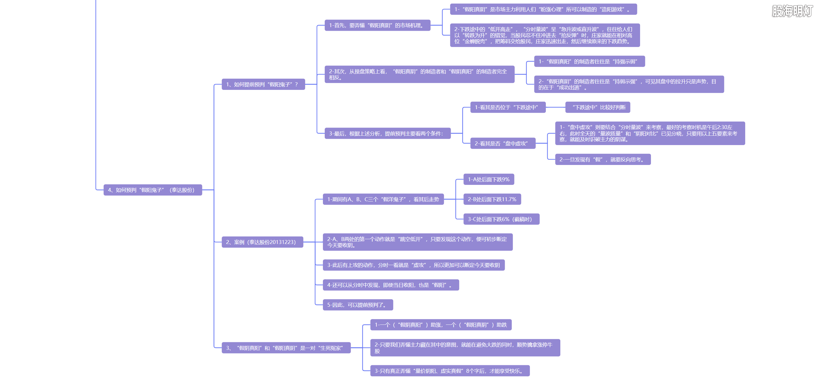
5.9 假阳真阴  务必当心1.png
5.9 假阳真阴  务必当心2.png
5.9 假阳真阴  务必当心3.png
发表于 2026-2-7 10:26 | 显示全部楼层
666666666666
回复

使用道具 举报

发表于 2026-2-7 22:06 | 显示全部楼层
好好学习天天向上
回复

使用道具 举报

 楼主| 发表于 2026-2-8 06:59 | 显示全部楼层

努力学习,明确目标,相信自己--找到符合自己的高胜稳盈系统!
回复

使用道具 举报

 楼主| 发表于 2026-2-8 07:00 | 显示全部楼层
大老郭 发表于 2026-2-7 22:06
好好学习天天向上

努力学习,明确目标,相信自己--找到符合自己的高胜稳盈系统!
回复

使用道具 举报

发表于 2026-2-8 07:55 | 显示全部楼层
好好学习天天向上
回复

使用道具 举报

发表于 2026-2-8 08:12 | 显示全部楼层
666666666666666
回复

使用道具 举报

发表于 2026-2-8 08:43 | 显示全部楼层
好好学习天天向上
回复

使用道具 举报

发表于 2026-2-8 08:45 | 显示全部楼层
好好学习天天向上
回复

使用道具 举报

发表于 2026-2-8 08:45 | 显示全部楼层
好好学习天天向上
回复

使用道具 举报

发表于 2026-2-8 08:46 | 显示全部楼层
好好学习天天向上
回复

使用道具 举报

发表于 2026-2-8 08:58 | 显示全部楼层
好好学习天天向上
回复

使用道具 举报

发表于 2026-2-8 09:55 | 显示全部楼层
感谢老师分享
回复

使用道具 举报

发表于 2026-2-8 10:06 | 显示全部楼层
今起三天新一轮大范围雨雪天气来袭
回复

使用道具 举报

您需要登录后才可以回帖 登录 | 立即注册

本版积分规则

快速回复 返回顶部 返回列表